今日头条广告之友

信息分享
做本地生活的宝子们,投巨量本地推时是不是总捏把汗?怕全域推广烧了钱没效果,又担心成本超了没人管?别慌!今天把「本地推全域推广」的成本保障规则拆得明明白白,符合条件还能拿平台赠款兜底,看完直接避坑,新手也能放心投~先搞懂核心:为啥要做本地推全域推广的成本保障?  平台说啦,全域推广的模型需要时间探索高转化人群,初期可能成本波动。这时候只要你按规则拉长投放时间、积累够转化数据,平台就给成本保障—...
今日头条广告推广实战指南:从流量获取到效果转化的完整攻略一、平台定位与核心价值今日头条作为字节跳动旗下的信息流平台,凭借强大的算法推荐能力和海量用户基础,成为广告主获取准确流量的重要渠道。其核心优势包括:用户规模大:日均活跃用户超3亿,覆盖各年龄段和消费层级;智能推荐准确:基于用户兴趣、行为等数据实现广告的个性化分发;广告形式多样:支持图文、视频、问答等多种内容形态,适配不同营销目标。二、主...
今日头条广告开户流程图超详细!新手0踩坑攻略做品牌营销或电商推广的宝子们,是不是想冲今日头条的流量却被开户流程劝退?别慌!今天整理了超清晰的今日头条广告开户流程图攻略,从准备材料到审核通过,每一步都讲透,新手也能轻松上手~首先得明确:今日头条广告开户流程并不复杂,核心是跟着官方指引走,材料准备齐全+信息填写无误,就能快速通过审核。先给大家梳理开户的核心逻辑:准备资料→选择开户渠道→提交申...
作为巨量引擎旗下核心渠道,今日头条广告凭借海量用户与算法,成为广告主投放的重要选择。而项目层级的设置,是决定广告投放效果的关键前置环节。本文将围绕推广目标、营销场景、优化目标等核心设置项,拆解今日头条广告项目层级的实操要点,助力新手快速上手。一、核心基础:5 大推广目标与 2 类营销场景今日头条广告的项目层级,首要任务是明确推广目标与营销场景,两者直接决定投放方向。5 大核心推广目标:平台提...
宝子们做收藏品行业想投今日头条广告投放,却搞不清“哪些能投”“该怎么投”?别慌!今天把收藏类今日头条广告投放的核心干货拆明白,从品类分类、禁投雷区到投放模式,全是实操细节新手照着做既能避开审核风险,又能准确获客!一、先分清!收藏类今日头条广告5大核心品类,对号入座不跑偏收藏品行业品类杂,先搞懂这5类主流品类,才能针对性做今日头条广告投放:- 退市币类:比如旧版人民币(像第四套及之前的人民币)...
今日头条(含抖音等字节跳动旗下平台)的推广方法多样,可根据您的业务目标灵活选择。核心推广方式与关键要素如下: 主要推广目标与方法| 推广目标 | 适用方法 | 关键说明 | | 销售线索收集 | 表单收集 | 这是常用的效果广告形式,通过创建包含表单的落地页收集潜在客户信息。适合装修、教育、招商加盟等行业。 | | 应用推广 | App下载 | 直接推广App下载,可设置深度转化目标(如...
做今日头条推广广告时,总在 “简单投” 功能里摸不着头绪?不知道能不能只投表单、要不要自己设定向、素材传多少合适?别担心!今天把今日头条推广广告 “简单投” 的关键设置全拆解,从投放规则到素材技巧,帮你快速理清思路,让广告投放更顺更效率~先明确今日头条推广广告简单投的核心限制:不能选定只投抖音版位。不管选标准投还是简单投,系统都会根据目标人群,在巨量的流量池里自动分发,没法单独锁定某一个媒体...
在今日头条广告投放中,视频素材的完播率和点击率是衡量广告效果的关键指标。许多广告主都在探寻能有效提升这两个数据的方法,而在视频素材前 5 秒设计悬念,就是一个颇具效果的策略。今日头条作为一个信息海量且用户注意力容易分散的平台,用户刷到一条广告时,往往只会给它较短的时间来吸引自己。如果前 5 秒不能抓住用户眼球,用户很可能就直接划走,更别提看完视频并产生点击行为了。那如何在前 5 秒设计悬念呢...
在今日头条广告投放过程中,大家可能会遇到落地页莫名其妙被拒的情况,别慌,这里藏着解决问题的小窍门!当落地页因不明原因被拒时,我们可以借助账户里的人工客服反馈通道,让投放之路更顺畅 。一、落地页被拒,别慌找客服今日头条广告投放中,落地页承载着转化的关键使命,可有时它会 “莫名躺枪” 被拒。遇到这种情况,先别着急调整落地页(毕竟可能都不清楚问题在哪),进入账户找人工客服反馈是明智之举。客服就像 ...
一、复读招生广告投放的核心合规红线1. 避开 K12 教育审核雷区今日头条对教育类广告实行严格分类管控,复读招生需明确界定为成人教育范畴:开户行业选择:禁止选择「K12 教育」「中小学培训」等类目,需在后台勾选「成人学历 / 职业教育」→「复读辅导」细分项(部分媒体需特殊报备)。素材关键词禁忌:❌ 严禁出现「初中生」「高中生」「青少年」等 K12 相关表述✅ 建议使用「高考毕业生」「成年复读...
在数字化营销蓬勃发展的当下,企业与品牌为了在激烈的市场竞争中脱颖而出,纷纷寻求效率的推广途径。头条广告投流,作为一种具影响力的线上营销手段,正日益受到众多广告主的青睐。那么,头条广告投流究竟是什么意思呢?它又有着怎样的运作机制与价值呢?本文将为您深入剖析。一、头条广告投流的含义头条广告投流,简单来说,就是将广告投放到今日头条的流量池中,以获取更多的曝光和点击 。其核心目的在于借助今日头条庞大...
在数字营销的广阔天地中,广告主们总是在不断探寻更效率、更具针对性的推广方式。今日头条作为一款拥有庞大用户基数和强大算法机制的平台,其广告形式多样,原生广告更是以其融入内容信息流的特性,备受广告主青睐。而私信功能,作为用户之间私密沟通的桥梁,在营销场景中也有着独特的价值。那么,今日头条原生广告能跑私信吗?这是众多广告主关心的问题。一、头条原生广告形式与私信功能概述(一)原生广告的魅力原生广告在...
头条搜索推广跑不动?深度解析流量困境与破局策略一、基础设置问题:预算与出价的双重制约头条搜索广告跑量受阻,往往源于基础设置的不合理。首先,预算分配需遵循 "转化目标导向" 原则。例如,某教育机构初期设置日预算 500 元,却因转化率仅 1% 导致实际转化成本高达 500 元,远超行业基准。建议通过公式 "预算 =(转化目标 / 转化率 / 点击率)× 千次曝光成本" 科学测算,预留 3-5 ...
头条推广代运营靠谱吗?深度解析行业真相与避坑指南一、头条代运营的核心价值与运作逻辑在数字化营销时代,今日头条凭借其庞大的用户基数(超 8 亿月活)和准确的算法能力,成为企业获取流量的重要阵地。然而,广告投放的专业性门槛较高,尤其对中小企业而言,自主运营往往面临成本高、效果差的问题。头条代运营服务应运而生,其核心价值在于通过专业化团队实现广告投放的全流程优化:准确定向与策略制定代运营公司依托平...
因为信息流广告是需要充值费用的,所以大家在面对费用的时候怕被坑,但是信息流广告确实也是可以引流,所以下面小编给大家出注意如何去判断头条广告代运营是真是假,如何判断头条广告代运营是否可靠,给大家进行参考。一、代运营市场现状与风险警示2025 年中国信息流广告市场规模突破 3000 亿元,其中头条系广告占比超 40%。伴随行业高速发展,代运营服务需求激增,但市场乱象频发:据巨量引擎官方统计,20...
头条信息流广告是属于巨量广告的一种,巨量广告被巨量引擎工作台整合在一起,所以头条信息流广告是在巨量引擎工作台进行投放,在投放广告的时候是会遇到头条信息流广告成本变高,这个会有以下原因:一是行业自身没有多少人咨询;二是制作搭建创意和计划出现问题;三是平台没有对应产品的用户,下面来看看小编的详细讲解吧:头条信息流广告在哪里投放?头条信息流成本高怎么优化?一、头条信息流广告在哪里投放?头条信息流广...
在学历贬值与职业竞争加剧的双重压力下,学历提升需求持续攀升。如何效率触达目标人群并实现转化?今日头条凭借 7 亿月活用户与智能算法,成为教育机构招生的核心阵地。本文从平台特性、人群定位、创意设计、投放策略四个维度,拆解学历提升在头条广告投放的逻辑。一、头条平台优势:准确流量池与场景化触达头条系平台(今日头条、抖音)的核心价值在于其 "内容 + 社交" 的生态闭环:高价值用户集中25-40 岁...
一、头条付费推流的核心逻辑在移动互联网时代,内容的曝光已从 “人找信息” 转向 “信息找人”。头条付费推流作为字节跳动旗下巨量引擎平台的核心功能,通过算法驱动的分发机制,帮助企业将广告内容推送给目标用户。其本质是通过付费购买流量池中的展示机会,结合智能技术实现 “千人千面” 的个性化触达。二、付费推流的底层架构1. 三大核心计费模式CPC(点击付费):按广告点击次数计费,单次点击成本低至 0...
因为抖音平台的兴起,所以字节跳动公司也推出了巨量广告投放平台,其整合了字节跳动公司旗下的app推广,抖音和今日头条、西瓜视频是积累了很多用户,所以大家都想了解什么是巨量ad广告投放,看是否可以给自己的实体店进行引流,下面小编给大家讲解什么是巨量ad广告投放,巨量AD广告怎么做(如何投放)?给大家进行参考。一、什么是巨量ad广告投放巨量AD(即巨量引擎广告平台)是字节跳动旗下的综合广告营销平台...
在当今数字化营销的时代,今日头条作为一款拥有庞大用户群体的平台,为众多企业和商家提供了广阔的广告投放空间。然而,对于许多想要在今日头条上进行广告推广的人来说,开户费用是他们关心的首要问题。那么,今日头条广告开户到底要不要钱呢?下面将为您详细解答。一、开户是否收费及相关情况官方渠道开户:今日头条广告平台的开户是完全免费的,只需要通过官方渠道填写相关信息并递交申请,等待官方审核后就可以正式开始进...

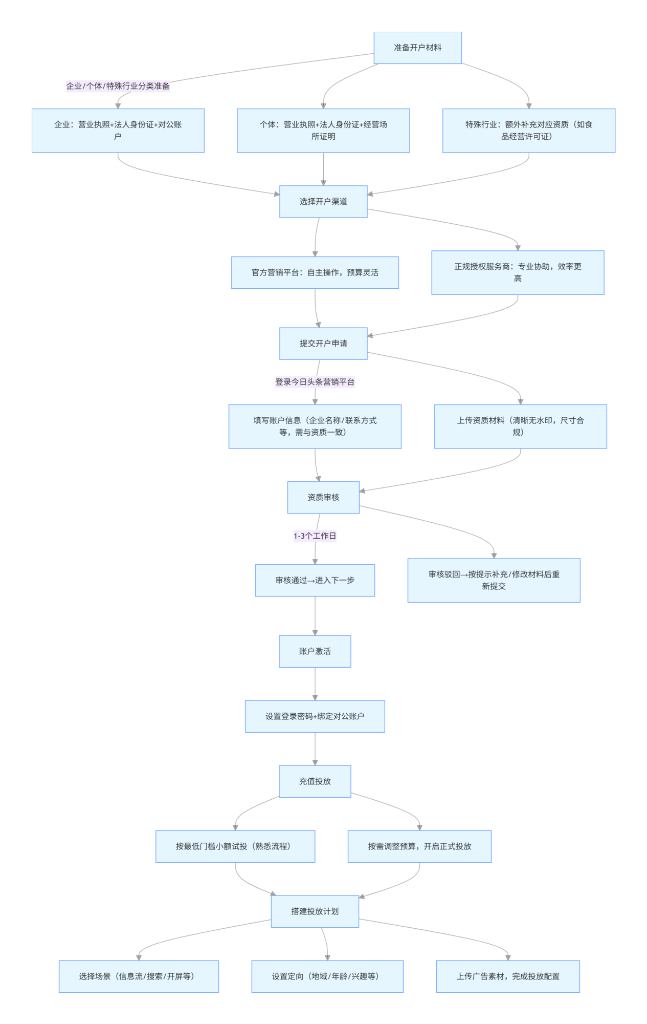
今日头条广告开户流程图超详细!新手0踩坑攻略🔥

发表时间:2025-12-16 17:01

今日头条广告开户流程图超详细!新手0踩坑攻略🔥



做品牌营销或电商推广的宝子们,是不是想冲今日头条的流量却被开户流程劝退?别慌!


今天整理了超清晰的今日头条广告开户流程图攻略,从准备材料到审核通过,每一步都讲透,新手也能轻松上手~



首先得明确:今日头条广告开户流程并不复杂,核心是跟着官方指引走,材料准备齐全+信息填写无误,就能快速通过审核。


先给大家梳理开户的核心逻辑:准备资料→选择开户渠道→提交申请→资质审核→账户激活→充值投放,跟着这个主线走,基本不会出错!




一步,准备核心材料,这是开户成功的关键!


企业用户需要准备营业执照(清晰无遮挡,有效期内)、法人身份证正反面、银行对公账户信息;


个体工商户除了营业执照和法人身份证,还需提供经营场所证明;特殊行业(如食品、医疗、教育)要额外准备行业资质


比如食品经营许可证、医疗执业许可证等,提前备齐能避免反复补材料。





二步,选择开户渠道。目前有两种主流方式:


一是通过今日头条官方营销平台自主开户,适合想自己操作、预算灵活的商家;


二是找正规授权服务商协助开户,适合新手或需要专业指导的品牌,服务商能帮忙核对材料、解答疑问,还能提供后续投放建议,效率更高。


两种渠道都在今日头条广告开户流程图的官方指引里,根据自身情况选择即可~





三步,提交开户申请。登录今日头条营销平台,按照提示填写账户信息:企业名称、统一社会信用代码、联系人姓名、电话、邮箱等


信息要和营业执照一致,不能有错别字。上传准备好的资质材料时,注意图片清晰、无水印、尺寸符合要求,否则会影响审核速度。


今日头条广告开户流程图



四步,资质审核环节,要点看这几点!官方审核人员会核查资质的真实性、合规性,比如营业执照是否在有效期、行业资质是否齐全、信息是否一致。


一般审核时间1-3个工作日,期间保持电话畅通,若有材料需要补充,官方会及时联系,按要求修改后很快就能通过。





五步,账户激活与充值。审核通过后,会收到账户激活通知,登录平台设置账户密码、绑定对公账户,然后根据投放需求充值


今日头条广告开户流程图里明确了较低充值门槛,新手可以先小额试投,熟悉流程后再调整预算。





最后一步,搭建投放计划。充值完成后,就能根据产品特点选择投放场景(信息流、搜索、开屏等)、设置定向(地域、年龄、兴趣等)、上传广告素材,跟着平台指引一步步操作,就能开启初次投放啦~




分享几个避坑小技巧!

1. 材料一定要真实有效,虚假资质会直接被拒,还影响后续开户;

2. 信息填写要准确,尤其是企业名称、银行账户等关键信息,错一个字都要重新审核;

3. 特殊行业提前咨询官方,确认资质要求,避免因行业限制开户失败;

4. 若审核被拒,仔细看驳回原因,针对性修改,不要盲目重新提交。





很多宝子觉得开户难,其实是没理清流程+材料准备不充分。跟着这份今日头条广告开户流程图攻略,一步步落实,基本都能顺利开户。今日头条的流量池巨大,不管是品牌曝光还是准确获客,都有很好的效果,搞定开户只是开始一步,后续还有更多投放技巧等着解锁~


你们在今日头条广告开户时遇到过哪些问题?是材料审核被拒还是流程看不懂?欢迎在评论区交流经验,一起避坑效率开户~


AI创作声明:从自己的知识、经验、见解出发,完成内容创作的主要智力劳动并与社区分享,AI 仅作为辅助工具帮忙汇总自己的见解生成文章;

#今日头条广告开户流程图 #广告开户攻略 #今日头条投放技巧 #营销干货分享 #广告开户避坑 #新媒体运营 #品牌推广指南

广告服务
 
 

15107251054

今日头条渠道活码.png

广告服务


需求提交>>